浏览量:
1083
石脑油(Naphtha)
零售价
0.0
元
市场价
0.0
元
浏览量:
1083
产品编号
所属分类
产品介绍
数量
-
+
库存:
0
1
产品描述
1 范围
本标准规定了由原油加工制得的石脑油的技术要求、试验方法、取样规则以及标志、包装、运输和贮存。
本标准适用于乙烯裂解原料石脑油的生产和验收。满足本标准要求的石脑油亦可作为重整装置的原料。
2 规范性引用文件
下列文件中的条款通过本标准的引用而成为本标准的条款。凡是注日期的引用文件,其随后所有的修改单(不包括勘误的内容)或修订版均不适用于本标准,然而,鼓励根据本标准达成协议的各方研究是否可使用这些文件的最新版本。凡是不注日期的引用文件,其最新版本适用于本标准。
3 牌号
为了更加明确表述石脑油的加工特性,乙烯装置用石脑油按照烷烃含量分为65号、60号、55号三个牌号。
4 技术要求和试验方法
乙烯装置用石脑油技术要求和试验方法应符合表1的规定。
表1 乙烯装置用石脑油技术要求和试验方法

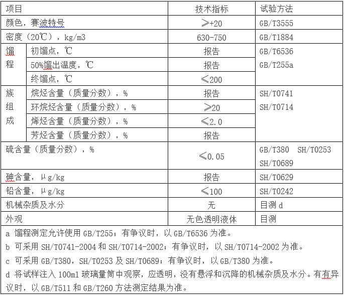
重整装置用石脑油技术要求和试验方法应符合表2的规定。
表2 重整装置用石脑油技术要求和试验方法

5 取样
取样按GB/T4756进行,取2L作为检验和留样用。
6 标志、包装、运输和贮存
标志、包装、运输和贮存按SH0164进行。
扫二维码用手机看
搜索
版权所有: 金澳科技(湖北)化工有限公司 京ICP证000000号 网站建设:中企动力 武汉
